Arduino DLNA Server
Loading...
Searching...
No Matches
src
icons
Variables
icon.h File Reference
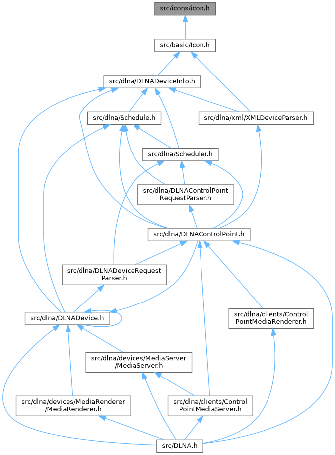
This graph shows which files directly or indirectly include this file:
Go to the source code of this file.
Variables
const unsigned char
icon_png
[]
unsigned int
icon_png_len
= 10009
Variable Documentation
◆
icon_png
const unsigned char icon_png[]
◆
icon_png_len
unsigned int icon_png_len = 10009
Generated by
1.9.6