Arduino DLNA Server
Loading...
Searching...
No Matches
Classes | Namespaces | Typedefs
IControlPoint.h File Reference
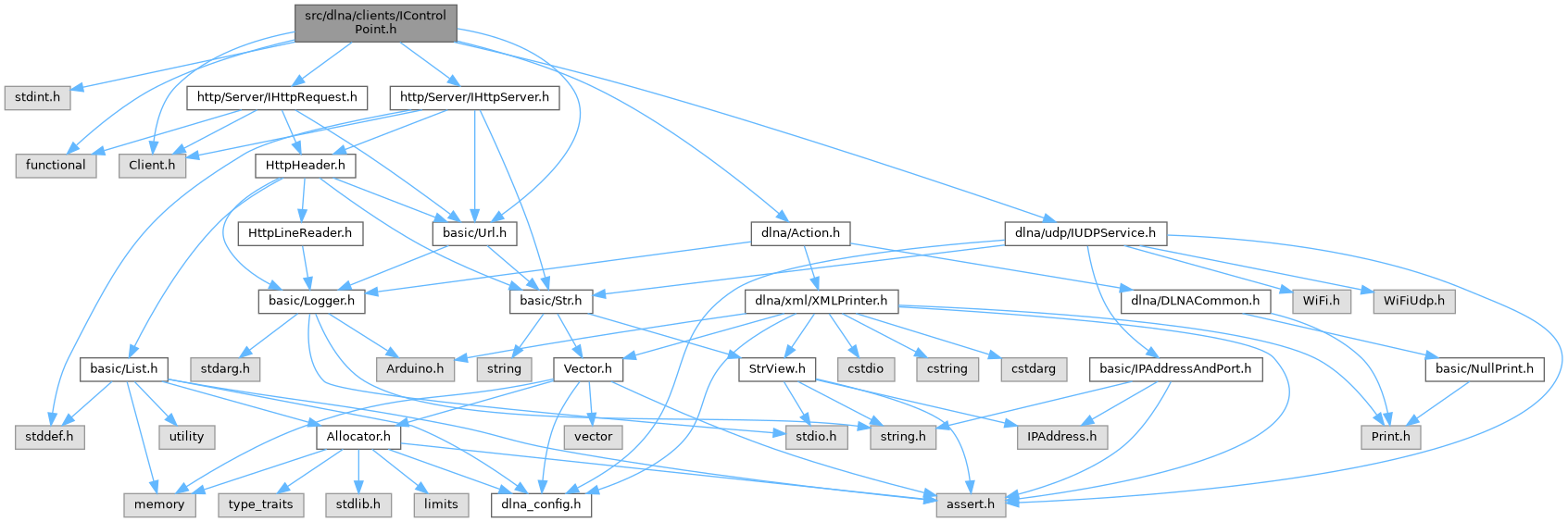
#include <stdint.h>
#include <functional>
#include "Client.h"
#include "basic/Url.h"
#include "dlna/common/Action.h"
#include "dlna/udp/IUDPService.h"
#include "http/Server/IHttpRequest.h"
#include "http/Server/IHttpServer.h"
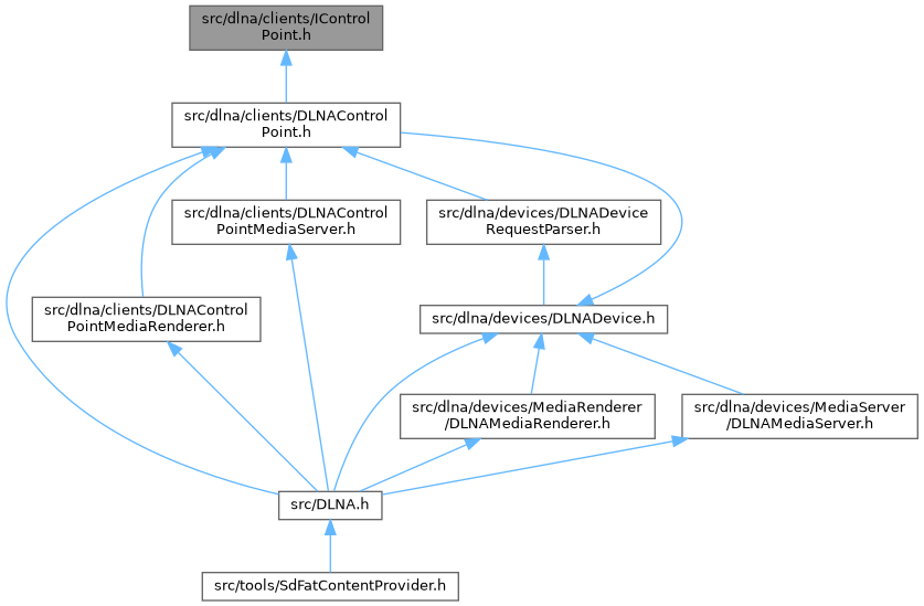
Include dependency graph for IControlPoint.h:
This graph shows which files directly or indirectly include this file:

Go to the source code of this file.

Classes

class  tiny_dlna::IControlPoint
 Abstract interface for DLNA Control Point functionality. More...
 

Namespaces

namespace  tiny_dlna
 

Typedefs

using tiny_dlna::XMLCallback = std::function< void(Client &client, ActionReply &reply)>